| 上一页 | 下一页 |
扩张区

描述
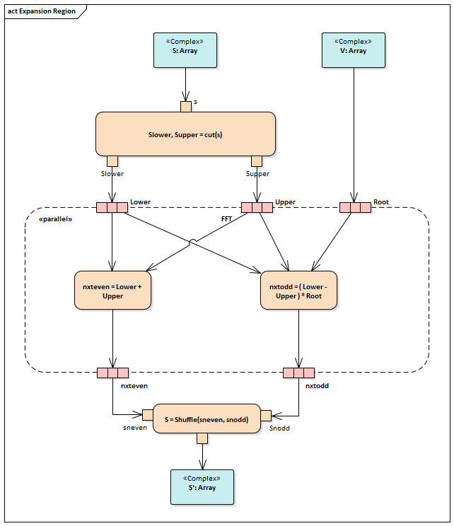
在活动图上,扩展区域包含一组要在输入数据上执行多次的ActivityNodes和ActivityEdges,对输入集合中的每个元素执行一次。如果有多个输入,则集合大小应匹配; 如果他们不这样做,最小的集合决定了执行的次数。集合也必须是相同类型(例如set或bag)。任何输出必须采用与输入集合至少相同大小的集合形式; 如果每次执行可以产生多个输出,则输出集合可以更大。
您将扩展区域创建为区域的一个变体(另一个是可中断活动区域)。当您从工具箱中拖动“区域”图标时(例如,在“ UML活动”页面上),将显示一个提示,供您选择所需变体的单选按钮,并指定扩展区域的多个执行的并发性(并行) ,迭代或流)。Parallel表示传入集合中的元素可以同时处理或重叠,而迭代并发模式指定执行必须按顺序执行。流模式扩展区域表示输入和输出作为流进入和退出,并且扩展区域的进程必须具有一些方法来支持流。
要修改扩展区域的模式,请右键单击它并选择“属性” 特殊操作'选项,然后选择'高级'选项卡并单击'模式'字段中的下拉箭头。

参见UML上部结构规范,v2.1.1,图12.87,p.372。
工具箱图标

学到更多
OMG UML规范:
OMG UML规范(UML上部结构规范,v2.1.1,p.367)规定:
扩展区域是结构化活动区域,其对应于输入集合的元素执行多次。