Prev Next

Compose System Design

The systems engineering language has a strong focus on design. Once the requirements have been elicited, modeled and analyzed, the attention of the engineer turns to design. The systems are typically complex and must be broken down into a number of Subsystems that will interact with each other through known and published interfaces. The decomposition of the system is modeled using a Block Definition diagram displaying the subsystems, which in turn can be further decomposed. These subsystems can be traced back to the requirements and then to the stakeholders who own the requirements.

A Block Definition diagram can be created in Enterprise Architect to model the decomposition of a system into a hierarchy of subsystems using, the composition association. Subsystems can be hyper-linked to more detailed diagrams, which allow the viewer to click through from the system level through to all its constituent parts. The subsystems can also be linked back to the requirements they are implementing.

The SysML Design Model

The SysML Design Model contains the blocks that define the system's composition; it describes the manner in which reusable subsystems fit together to fulfill the design requirements.

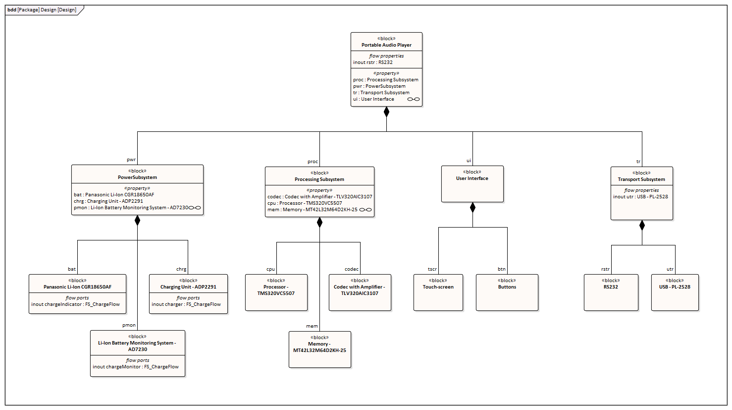
This diagram shows an example Design Model for a Portable Audio Player; the SysML Block Definition diagram describes the Portable Audio Player as a composition of various reusable off-the-shelf subsystems and in-house designed ones.

In this example, the Portable Audio Player is defined as a SysML system containing subsystems that perform specific tasks; the design contains subsystems for supplying power, performing playback and audio processing, and interfacing with other devices and the user interface.

Details of the Portable Audio Player's composition are further described in detail within the Portable Audio Player's Internal Block diagram:

The example describes the Portable Audio Player's composition, detailing how each of the sub-systems is structured. The example also describes the binding relationships between the parts, which define how they are functionally bound to one another; for example, the CPU, Memory and Codec are interfaced together in the Processing Subsystem.